#1. 유닛 특성 측정
발랜타인 케이스로 제작한 스피커 통에서의 하만카돈(Harman/Kardon) 스피커 유닛 특성은 어떨까?
스피커 통, 포트 등이 변경되었으니...
변화가 있겠지?
내가 항상 사용하는 "근거리(Near-field)/원거리(Near-field) 조합 측정법"을 사용해서 유닛의 특성을 측정해 보기로 한다.
[그림 1]은 포트 대상 근거리 측정 장면...
매번 "우우~~~웅~~~삐~~~~이익~~~!" 하고 소리가 나니...
마님이 싫어하신다.

저역의 우퍼/포트에서 측정한 SPL 특성은 [그림 2]와 같다.
초록색 선이 우퍼 단독 특성...
저역 하한이 약 140 Hz.
AD-45보다는 저역 하한선이 조금 더 내려갔다.
그리고 140 Hz 이하의 구간이 상대적으로 두툼해졌다고나 할까?
스피커 통 체적이 증가한 효과로 볼 수 있지만...
기대한 만큼은 아니라는...
주황색 선은 포트의 특성을 나타낸다.
공진주파수는 약 95 Hz...
우퍼(초록색)과 합쳐 보면...
파란색의 "우퍼+포트" 저역 특성이 나온다.
아름답다...
대충 봐도 85 Hz가 저역 하한선 정도 되어 보인다.
통빡으로 샀던 중국산 포트의 직경과 길이가 이 스피커에는 딱~~~이었던 것이었다.
재수~~!
포트 길이 줄이고... 늘이고... 반복...
이런 노가다 안 해도 된다...
*^^*

트위터는 스피커 통이랑 관련이 없으니...
그냥 측정만 새롭게 하고...
우퍼/트위터 곡선을 같이 그려 본다. ([그림 3] 참조)
두 곡선이 동시에 평탄해지는 구간은 찾아보기 힘들지만...
크로스오버에서 잘 만들면...
괜찮아질 거야...

#2. 크로스오버 설계내역 - 초기 버전
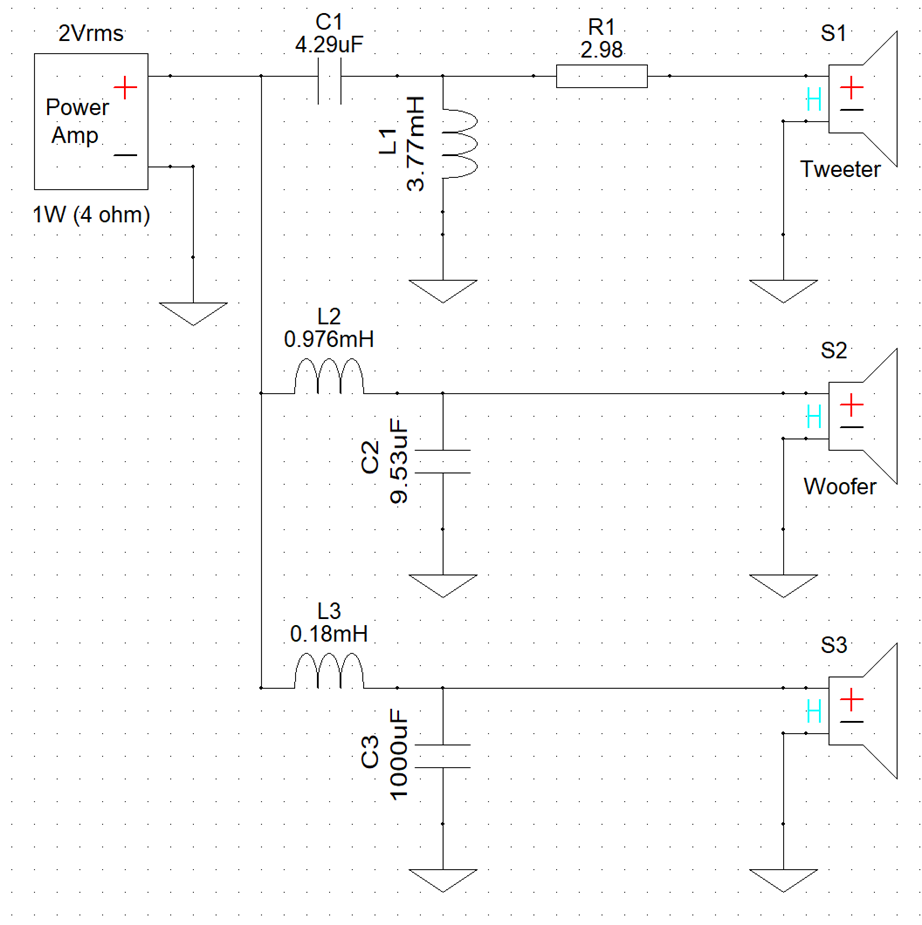
[그림 3]의 측정 특성을 바탕으로, 초기 버전 크로스오버 네트워크를 설계해 본다.
초기에 설계한 네트워크는 [그림 4] 참조.

[그림 5]는 크로스오버 SPL 특성 시뮬레이션 결과를 보여준다.
그림을 잘 살펴보면...
2.5 way 특유의
약 400Hz 이하 저역에서는 우퍼 두 개의 신호가 합쳐지면서 신호 레벨이 커지고...
400Hz 이후 대역은 나름 평탄한 특성을 만들어 낸다.
크로스오버 주파수는 약 2.5kHz...

그런데...
문제가 있다...
[그림 6]의 임피던스 특성을 보면...
스피커 유닛과 크로스오버 네트워크를 포함하는 전체 임피던스가 100Hz ~ 1kHz 대역에서 1Ω 이하로 떨어진다는 점이다.
최저 값이 0.3Ω 정도 ㅠㅠ

고성능 외장 앰프를 사용하면 [그림 6] 특성이 크게 문제가 되지 않을 수도 있다.
하지만, 내가 사용하는 앰프는 소형... Class D 앰프...
내 앰프의 주요 칩셋인 TPA3116D2의 데이터시트를 찾아본다.
[그림 7]을 보면...
최소 Load 임피던스는 4Ω...
내가 선정한 앰프는...
설계한 크로스오버 네트워크와 드라이버의 낮은 임피던스 값으로 인하여...
과도한 발열이 예상되고...
머지않아 앰프가 사망할 가능성이 농후하다...
어떡한다?

#3. 크로스오버 설계내역 - 최종 버전
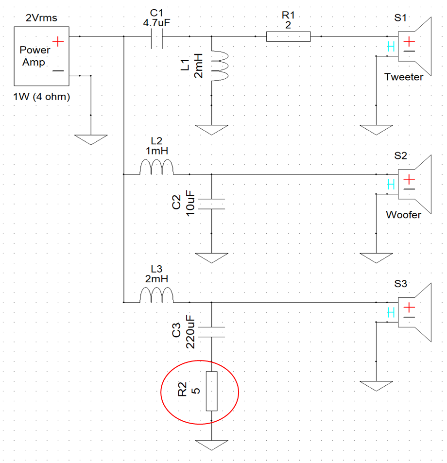
앞에서 언급한 임피던스 문제에 대한 나의 해결책은...
최종 크로스오버 설계 회로도 [그림 8]에서 저항 R2 5Ω 되겠다.

최종 회로도 시뮬레이션 결과는 [그림 9], [그림 10]과 같다.
[그림 10]을 보면...
평균 4Ω 정도로 올라온 것을 알 수 있다.
이제 앰프에서 버터줄 만 할 것 같다.


#4. 부품 주문
[그림 8]의 최종 회로도에 존재하는 저렴이 소자를 찾아본다.
스피커 전용의 권선저항, 공심코일, 필름 콘덴서를 사용하면...
아무리 저렴하게 알리에서 주문해도 최소한 5만원은 넘어간다...
나에게 남은 금액은 1.8만원...
어쩔 수 없다.
비용 절감을 위해서 과감하게 다음의 부품 선정 기준을 정한다.
○ 저항은 시멘트 저항으로 사용한다.
○ 콘덴서는 전해 커패시터를 사용한다. (대신, 섭씨 105도까지 버티는 고급진 넘으로)
○ 인덕터는 철심코일을 사용한다.
오디오 전용 고가 소자에 비해 다음의 특성을 가지는 소자이지만,
① 기생성분(Parasitic Component)도 많을꺼고...
② 디바이스 별로 용량 변화도 심할 꺼고... (거의 ±10% 정도)
③ 다른 각종 특성도 좋지 않은...
"싸. 다." 는 엄청난 장점을 가진다.
[그림 11]은 국내 디바이스마트에서 크로스오버 네트워크 10개 (5조)를 만든다고 가정하고 주문한 부품 내역이다.
저항 5Ω, 2Ω을 만들기 위해서, 10Ω, 1Ω 저항이 두 개씩 들어간다. (병렬, 직렬 연결)
인덕터 1mH를 만들기 위해서 2mH 인덕터가 두 개씩 들어간다. (병렬 연결)
스피커 1조 기준으로 크로스오버 네트워크에 필요한 소자 비용은 1만 5천 5백원이다.
.
.
.
일단...
가격 요구사항은 맞춘 것 같다.
눈물이... ㅠㅠ

부품을 주문하고...
커페시터, 저항 소자는 뭐 그러려니 하는데... (다른 저렴이 상용 스피커에도 많이 쓰니깐...)
링 코일 (Ring Coil)이 영 마음에 걸린다.
원래 이 코일은 전자장비 전원부 잡음을 제거하는 초크(Choke) 코일이거든...
정말로 제대로 된 용량의 인덕턴스 값을 내어 줄 것인지...
너무 의심스럽니다.
그래서...
초 저렴이 LCR 미터 ([그림 12])를 살포시 주문해 본다.
이 계측기를 이용해서...
소자가 배송되는 즉시...
일단 인덕턴스가 제대로 나오는지, 기생 저항(Parastistic Resistance)을 측정하는 것이 1차적인 목표.
또한... 저항, 콘덴서 등 모든 소자 값을 측정해 보고...
최대한 비슷한 넘을 쌍을 지어서 스피커에 한 조씩 사용하기로 한다.
스피커를 만들면 만들수록...
이상한 목공구와...
계측기만 자꾸 늘어간다...
쩝~~!

'가성비 책상용 스피커 DIY' 카테고리의 다른 글
| 크로스오버 네트워크 수정 (8/9) (2) | 2023.01.12 |
|---|---|
| 크로스오버 네트워크 제작 (7/9) (0) | 2023.01.11 |
| 스피커 인클로져 제작 (5/9) (1) | 2023.01.03 |
| 스피커 인클로져 설계 (4/9) (1) | 2022.12.16 |
| 스피커 개념설계 (3/9) (0) | 2022.12.16 |