#1. 문제점 분석
제작 크로스오버 네트워크에서 많은 왜곡이 발생하는 문제점이 발생하였다.
크로스오버를 제외하고 앰프와 우퍼를 직결하면 발생하지 않는 상황이니...
범인은 "크로스오버 네트워크" 되겠다.
한참을 곰곰이 생각해 본다.
뭐가 문제일까?
혹시 공심/철심 코일을 사용하지 않고...
저렴한 쵸크코일을 사용한 것 때문이 아닐까?
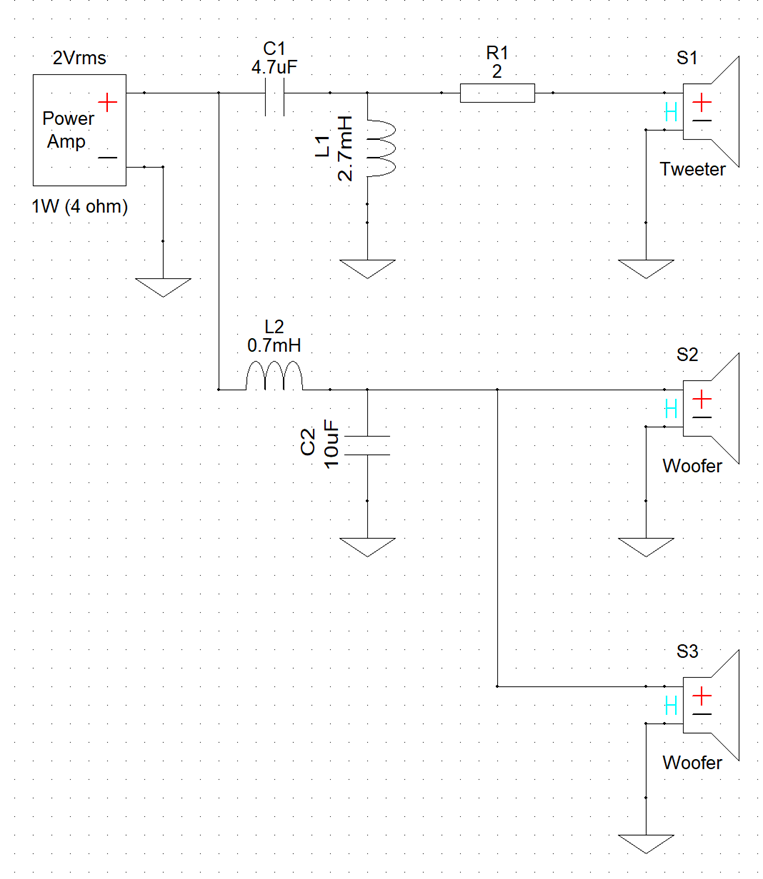
[그림 1]의 기존 회로도에서 L2 코일을 병렬로 쇼트(Short) 시키고 (코일이 없는 것과 같죠) S2 우퍼를 측정해 본다.
"확연히 줄어든다~~~~"

이 실험 결과를 바탕으로 내가 유추해 본 왜곡의 이유는 다음과 같다.
쵸크코일은 전원단의 잡음을 제거하기 위해 사용하는 저렴한 코일인데...
단 몇 번의 코일을 철심에 감아서 높은 용량의 인덕턴스를 얻어낸다.
이 코일의 경우 약 1kHz 이상의 주파수에서는 에너지를 저장하는 데는 충분한 역할을 다할 수 있지만...
수백 Hz의 저주파에서는 충분한 에너지를 저장하지 못하고...
왜곡을 발생시키는 것 같다.
그래서 결론은 다음과 같다.
"쵸크 코일은 트위터에는 사용 가능하나, 우퍼에서는 사용하면 커다란 문제를 야기한다."
#2. 소자 선정
내 가설이 맞기를 바라면서...
우퍼 쪽에 사용 가능한 "저렴면서" 철심코일인 소자를 찾아본다.
앗싸... 찾았다. ([그림 2] 참조)
4,000원짜리 철심코일...

내친김에 우퍼쪽 커패시터도 저렴한 필름 콘덴서로 찾아본다.
찾았다. ([그림 3] 참조)
무려 고급 소자인 MKP(Metallized Polypropylene)이다.

#3. 스피커 방식 변경
내 가설이 맞기를 바라면서...
1,300원짜리 코일에서 4,000원짜리 코일로...
120원짜리 커페시터에서 2,550원짜리 커패시터로...
"10만원 재료비"라는 측면에서 너무 많은 출혈이다.
[그림 1]의 기존 회로도에서 우퍼 두 개 부분의 회로에 대한 소자를 이것들로 구현하면...
못 잡아도 3만원은 든다...
음...
잠깐 생각하고...
과감하게 스피커 방식을 변경한다.
"2.5-way 방식"에서 "MTM 방식"으로...
MTM (Midwoofer-Tweeter-Midwoofer) 방식에 대한 자세한 설명은 링크 참조
사실 2.5-way와 MTM은 유닛 구성은 같다.
다만, 크로스오버 네트워크만 달라지는 것뿐이지...
2.5-way는 별도의 하나의 우퍼에서 별도의 저음을 보강하여 베플 스텝을 보상하는 개념이고...
MTM은 두 개의 우퍼에서 동일한 소리를 내면서...
우퍼와 트위터의 위상을 정렬하고...
동축(Coaxial) 유닛의 여러 가지 장점을 취하는 방식이다.
그래서 일명 "가상동축" 방식이라고 불리기도 한다.
사실, 일반적으로 이건 거의 취향에 관한 문제다.
#4. 수정 크로스오버 네트워크
2.5-way, MTM...
다른 사람들에겐 취향의 문제라지만, 나에게 이 이슈는 비용의 문제와 직결되어 있다.
[그림 4]의 수정된 크로스오버 네트워크 회로도를 보자.
우퍼 두 개를 동일한 소리를 나게 하면서... (MTM 방식으로)
"비싼 코일"과 "비싼 커페시터"를 하나만 사용할 수 있게 되었다.
ㅋㅋㅋㅋㅋㅋ
"없어 보여~~~"

그럼 특성 시뮬레이션 결과를 한번 볼까?
[그림 5]의 크로스오버 필터 특성을 한번 보자.
두 우퍼는 적절한 주파수(약 2 kHz 부근) 이하에서 동작하는 Low Pass Filter이다.
하지만, 붉은색 원에 표시된 것을 잘 보면...
50Hz ~ 2kHz까지 범위에서 완만하게 감쇄하고 있음을 알 수 있다.
결과론적으로,
이 곡선의 두 우퍼를 합치면...
내가 처음 의도했던...
저음이 상대적으로 강한 스피커가 만들어질 것이다...
음... 좋아...

[그림 6]과 [그림 7]은 크로스오버 SPL 특성과 임피던스 특성을 보여준다.
괜찮은 것 같다.


#5. 수정 크로스오버 네트워크 제작
서둘러 부품을 주문하고...
크로스오버 네트워크를 수정한다.
수정 완료된 네트워크는 [그림 8]
코일, 커패시터 크기 보소~~

#6. 크로스오버 비용 산정
기존 크로스오버 1조 제작 비용 예상치는 15,500원...
수정 크로스오버 1조 제작 비용 예상치는 21,242원...
무려 37%의 증가이다... ㅠㅠ
첨부터 비용 제한을 11만원으로 할걸...
'가성비 책상용 스피커 DIY' 카테고리의 다른 글
| 캠핑용 스피커로 변신 (번외편) (0) | 2023.02.17 |
|---|---|
| 성능 측정 및 스피커 완성 (9/9) (3) | 2023.01.13 |
| 크로스오버 네트워크 제작 (7/9) (0) | 2023.01.11 |
| 크로스오버 네트워크 설계 (6/9) (2) | 2023.01.04 |
| 스피커 인클로져 제작 (5/9) (1) | 2023.01.03 |